ABOUT THIS PUBLICATION
This publication presents information about underemployed workers. The number of underemployed workers is an important component of underutilised labour resources in the economy, along with the number of unemployed and some persons with marginal attachment to the labour force. A range of information is presented on underemployed workers including the number of hours usually worked, number of preferred hours, steps taken to find work with more hours, and difficulties finding work with more hours.
ABOUT THIS SURVEY
Statistics in this publication were obtained from the Underemployed Workers Survey conducted throughout Australia in September 2003 as a supplement to the Australian Bureau of Statistics (ABS) monthly Labour Force Survey (LFS).
Data from the survey relate to all employed persons aged 15 years and over. Persons who worked less than 35 hours in the week prior to the survey (i.e. the reference week) and who would have preferred to work more hours, were asked about whether they were looking for work with more hours, whether they were available to start work with more hours and their experience in looking for work with more hours. Other information sought included the duration of the current period of insufficient work and the number of extra hours preferred.
ROUNDING
As estimates have been rounded, discrepancies may occur between sums of the component items and totals.
Inquiries
For further information about these and related statistics, contact the National Information and Referral Service on 1300 135 070 or David Blair on Canberra (02) 6252 7206.
Summary Commentary
CONCEPTUAL FRAMEWORK
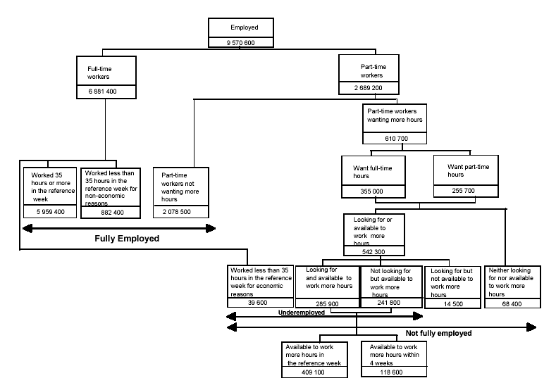
The ABS conceptual framework for underemployment separates employed persons into two mutually exclusive groups:
- workers who are fully employed
- workers who are not fully employed, comprising:
- part-time workers who want to work more hours
- full-time workers who worked part-time hours in the reference week for economic reasons (such as being stood down or insufficient work being available).
Fully employed workers comprise: employed persons who worked full time during the reference week (includes persons who usually work part time); employed persons who usually work full time but worked part time in the reference week for non-economic reasons (including illness or injury, leave, holiday or flextime, and personal reasons); and part-time workers (usually work part time and did so in the reference week) who do not want additional hours of work.

The ABS underemployment framework classifies persons who are not fully employed into a number of groups based on whether they are looking for and/or available to start work with more hours. The framework separately identifies part-time workers wanting full-time hours and those wanting more part-time hours. These persons are further classified according to whether they had looked for extra work during the four weeks prior to the survey, and whether they were available to start extra work (either in the reference week or in the four weeks subsequent to the survey).
Persons who usually work full time, but worked part time in the reference week for economic reasons, are separately identified in the underemployment framework. It is assumed that these people wanted to work full time in the reference week and would have been available to do so.
DEFINITION OF UNDEREMPLOYMENT
The ABS definition of the underemployed is consistent with the International Labour Organisation (ILO) definition of time-related underemployment.
According to the ILO definition adopted in 1998, time-related underemployment exists when the hours of work of an employed person are below a threshold, and are insufficient in relation to an alternative employment situation in which the person is willing and available to engage. More specifically, persons in time-related underemployment comprise all employed persons (as defined) who satisfy the following three criteria:
- willingness to work additional hours - the ILO recommends that those who have actively sought to work additional hours should be distinguished from those who have not
- availability to work additional hours, within a specified subsequent period
- worked less than a threshold (determined according to national circumstances) relating to working time - the ABS underemployment framework uses a threshold (35 hours in the reference week) based on the boundary between full-time and part-time work.
UNDEREMPLOYED WORKERS SURVEY
The Underemployed Workers Survey is the primary ABS data source on underemployment. It provides a wide range of information about underemployed workers, including information on the number of hours usually worked, number of preferred hours, steps taken to find work with more hours, and difficulties finding work with more hours. Summary information on underemployed workers is also collected in the Labour Force Survey (LFS) on a quarterly basis.
OVERVIEW
There were 9,570,600 employed persons aged 15 years and over in September 2003. Of these:
- 610,700 (6%) usually worked part time and wanted to work more hours
- 567,400 (6%) were underemployed workers, including:
- 527,700 who usually worked part time and wanted more hours and were available to start work with more hours in the reference week, or within four weeks of interview
- 39,600 who usually worked full time but worked part-time hours in the reference week due to economic reasons (being stood down, on short time, or having insufficient work). The majority (77%) of these were male.
PART-TIME WORKERS WHO WANT MORE HOURS
In September 2003, there were 2,689,200 part-time workers. Of these, 23% (610,700) wanted to work more hours, an increase of one percentage point since September 2002. The proportion of part-time workers wanting more hours was higher for males (30%) than for females (20%). A similar pattern occurred in previous years.
Characteristics of part-time workers who want more hours
Of the 610,700 part-time workers who wanted to work more hours, the majority (58%) wanted to work full time. For males, the proportion who wanted to work full time was 73%, whereas the proportion of females wanting to work full time was 50%.
Duration of insufficient work
The median duration of the current period of insufficient work for part-time workers who wanted to work more hours was 30 weeks. In September 2003, for males aged 45-54 years, the median duration of insufficient work was 52 weeks. See Glossary for definition of median duration of insufficient work.
Available to start work with more hours in the reference week
There were 236,700 part-time workers looking for work with more hours who were available to start work with more hours in the reference week. This is the group of underemployed workers which most closely aligns with criteria applied in the ABS definition of unemployment, that is, actively looking for work, and available for work in the reference week. Females comprised just over half of these workers (55%).
Of those 610,700 part-time workers who wanted to work more hours, 77% (472,800) had actively looked for work with more hours in the four weeks prior to the survey, or were available to start work with more hours in the reference week.
The remaining 23% (137,900 persons) were not looking for work with more hours in the four weeks prior to the survey and were not available in the reference week. Of these, 69,400 were available to start work with more hours within the next four weeks.
Looking for, or available to start work
Of those part-time workers wanting more hours, 89% (542,300) were looking for or available to start work with more hours in the reference week or within four weeks. This proportion has remained steady since September 2001. Almost one-third (32%) of these persons usually work 10 hours or less per week.
Extra hours wanted
Of those part-time workers who were looking for or available to start work with more hours:
- 43% wanted to work 10-19 extra hours
- 28% wanted to work less than 10 extra hours each week
- 22% wanted to work 20-29 extra hours
- 8% wanted to work an additional 30 hours or more.
The mean preferred number of extra hours each week was 15.3 hours. Males wanted to work an average of 17.3 extra hours compared with an average of 14.1 extra hours for females. The mean preferred number of extra hours was highest for persons aged 25-34 years (16.5 hours) and lowest for persons aged 15-19 years (13.3 hours).
Job search experience
Of those part-time workers who wanted more hours, 300,400 (49%) had been looking for work with more hours.
Part-time workers who looked for work with more hours were asked to report their main difficulty in finding work with more hours. The most commonly reported main difficulty in September 2003 was 'no vacancies in line of work' (22%). A further 10% reported 'considered too young or too old by employers' as their main difficulty, and 9% reported 'unsuitable hours'.
The most common steps taken to find work with more hours were 'contacted prospective employers' (65%), 'asked current employer for more work' (58%) and 'looked in newspapers' (57%). The proportion of persons searching internet sites to find work with more hours increased from 18% in September 2001 to 28% in September 2003. This is the largest increase in frequency of all the steps taken to find work with more hours.
